APRENDE
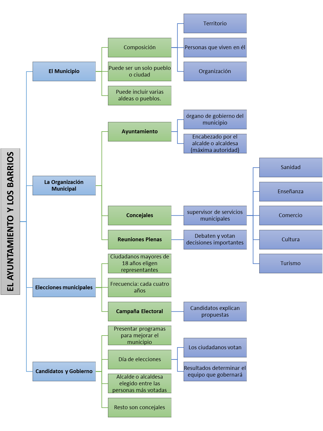
EL MUNICIPIO
- Un municipio está formado por su territorio, las personas que viven en él y su organización.
- Puede estar compuesto por un solo pueblo o ciudad, o incluir varias aldeas o pueblos
La Organización Municipal
- El ayuntamiento es el órgano de gobierno del municipio, encabezado por el alcalde o alcaldesa, quien tiene la máxima autoridad.
- Los concejales supervisan los servicios municipales (sanidad, enseñanza, comercio, cultura, turismo).
- Las decisiones importantes se debaten y votan en reuniones llamadas plenas.
Elecciones municipales
- Los ciudadanos mayores de 18 años eligen a sus representantes cada cuatro años.
- Antes de las elecciones, en la campaña electoral, los candidatos explican sus propuestas para
Candidatos y Gobierno
- Los candidatos presentan sus programas para mejorar la vida en el municipio.
- En el día de las elecciones, los ciudadanos votan, y según los resultados, se forma el equipo que gobernará.
- El alcalde o alcaldesa es elegido entre las personas más votadas; el resto serán concejales.
